Physical Address
304 North Cardinal St.
Dorchester Center, MA 02124
Physical Address
304 North Cardinal St.
Dorchester Center, MA 02124

Trong quản lý sản xuất hiện đại, việc xây dựng và sử dụng sơ đồ quy trình sản xuất đóng vai trò quan trọng trong việc tối ưu hóa hoạt động, nâng cao hiệu quả và giảm thiểu sai sót. Sơ đồ quy trình giúp doanh nghiệp hình dung rõ ràng từng công đoạn, phát hiện các điểm nghẽn và điều chỉnh kịp thời, nhờ đó đảm bảo chất lượng sản phẩm cũng như tiết kiệm chi phí. Bài viết dưới đây sẽ cung cấp những kiến thức cơ bản về sơ đồ quy trình sản xuất, từ khái niệm, lợi ích, các bước thực hiện cho đến các phần mềm hỗ trợ và mẹo thiết kế hiệu quả, phù hợp với từng mô hình doanh nghiệp.
Sơ đồ quy trình sản xuất là một công cụ hữu ích giúp doanh nghiệp hình dung rõ ràng các bước trong chuỗi sản xuất. Đầu tiên, bạn cần lên danh sách các hoạt động cụ thể, từ việc nhận đơn hàng, chuẩn bị nguyên vật liệu, đến thiết kế sản phẩm. Sau khi đã có danh sách, hãy sắp xếp những hoạt động này theo thứ tự hợp lý nhằm đảm bảo quy trình diễn ra một cách trơn tru.
Tiếp theo, bạn tiến hành vẽ sơ đồ quy trình. Sử dụng các hình khối và mũi tên để thể hiện các bước và mối quan hệ giữa chúng, giúp việc theo dõi dễ dàng hơn. Đây chính là lúc lưu đồ trở thành “bản đồ” cho toàn bộ quy trình sản xuất.
Cuối cùng, trước khi chính thức áp dụng, hãy kiểm tra sơ đồ để đảm bảo rằng mọi bước đều hợp lý và không còn điểm nào cần điều chỉnh. Qua đó, sơ đồ quy trình sản xuất không chỉ giúp tối ưu hóa các bước mà còn tạo ra sự minh bạch trong hoạt động của doanh nghiệp.

Sơ đồ quy trình sản xuất hay còn gọi là lưu đồ quy trình sản xuất là một công cụ rất hữu ích trong quản lý quy trình. Đây là biểu đồ trực quan miêu tả từng bước cụ thể và tuần tự mà doanh nghiệp thực hiện để tạo ra sản phẩm hoặc cung cấp dịch vụ. Từ việc chuẩn bị nguyên liệu đến khâu đóng gói và phân phối, sơ đồ này giúp các nhà quản lý kiểm soát toàn bộ chuỗi sản xuất một cách hiệu quả.
Việc áp dụng sơ đồ quy trình sản xuất không chỉ giúp làm rõ các bước cần thực hiện mà còn tăng cường sự giao tiếp giữa các bộ phận trong doanh nghiệp. Nhờ vào việc hiển thị trực quan, nhân viên dễ dàng nắm bắt quy trình và có thể làm việc một cách đồng bộ hơn. Điều này đặc biệt quan trọng trong lĩnh vực sản xuất bao bì, nơi mà sự chính xác và đồng nhất là yếu tố tiên quyết.
Ngoài ra, sơ đồ quy trình sản xuất còn giúp phát hiện các vấn đề tiềm tàng và tối ưu hóa quy trình. Khi các bước rõ ràng được thể hiện, doanh nghiệp có thể dễ dàng điều chỉnh và cải tiến, từ đó nâng cao năng suất và chất lượng sản phẩm.

Sơ đồ quy trình sản xuất không chỉ đơn thuần là một tài liệu, mà còn là công cụ hữu ích trong giai đoạn đầu của dự án. Nó giúp con người xác định rõ ràng các bước làm việc và thứ tự ưu tiên, từ đó tạo điều kiện cho sự phối hợp hiệu quả giữa các bộ phận. Khi quy trình sản xuất được xây dựng bài bản, doanh nghiệp có thể sử dụng nguồn lực một cách tối ưu và hạn chế lãng phí, nhờ vậy mà năng suất được nâng cao đáng kể.
Ngoài ra, sơ đồ này còn hỗ trợ doanh nghiệp trong việc nắm rõ từng công đoạn, từ khâu đầu vào cho đến khi hoàn thiện sản phẩm. Nó cung cấp cái nhìn tổng quan về quy trình, giúp dễ dàng phát hiện và khắc phục những vấn đề, điểm nghẽn trong quy trình hiện tại. Khi xác định được vấn đề, doanh nghiệp có thể đưa ra các giải pháp kịp thời và hiệu quả hơn.
Cuối cùng, lưu đồ quy trình sản xuất cũng là công cụ quan trọng trong việc đào tạo nhân viên. Nhờ có sơ đồ, nhân viên sẽ hiểu rõ hơn về vai trò của từng công đoạn, tạo nên một đội ngũ làm việc hiệu quả và đồng bộ, từ đó nâng cao chất lượng sản phẩm và giá trị thương mại mà doanh nghiệp cung cấp.

Để vẽ sơ đồ quy trình sản xuất, bước đầu tiên là lập danh sách các hoạt động cần thiết. Điều này giúp bạn hình dung rõ ràng các bước mà quy trình sẽ thực hiện. Hãy cẩn trọng trong việc liệt kê tất cả các công đoạn, từ khâu chuẩn bị nguyên liệu đến sản phẩm hoàn thiện.
Sau khi đã có danh sách, bước tiếp theo là sắp xếp các hoạt động này theo trình tự hợp lý. Việc này rất quan trọng vì nó đảm bảo rằng mọi thứ diễn ra một cách logic và hiệu quả. Bạn cần xác định thứ tự ưu tiên và các mối liên hệ giữa các bước để tránh sự chồng chéo hoặc thiếu sót.
Khi đã có thứ tự hoàn chỉnh, hãy bắt tay vào việc vẽ sơ đồ quy trình sản xuất. Sử dụng các ký hiệu cơ bản trong lưu đồ để biểu diễn các hoạt động và quyết định. Cuối cùng, trước khi chính thức đưa sơ đồ vào vận hành, đừng quên kiểm tra kỹ lưỡng để đảm bảo mọi thứ đều chính xác và phù hợp với yêu cầu của quy trình sản xuất.

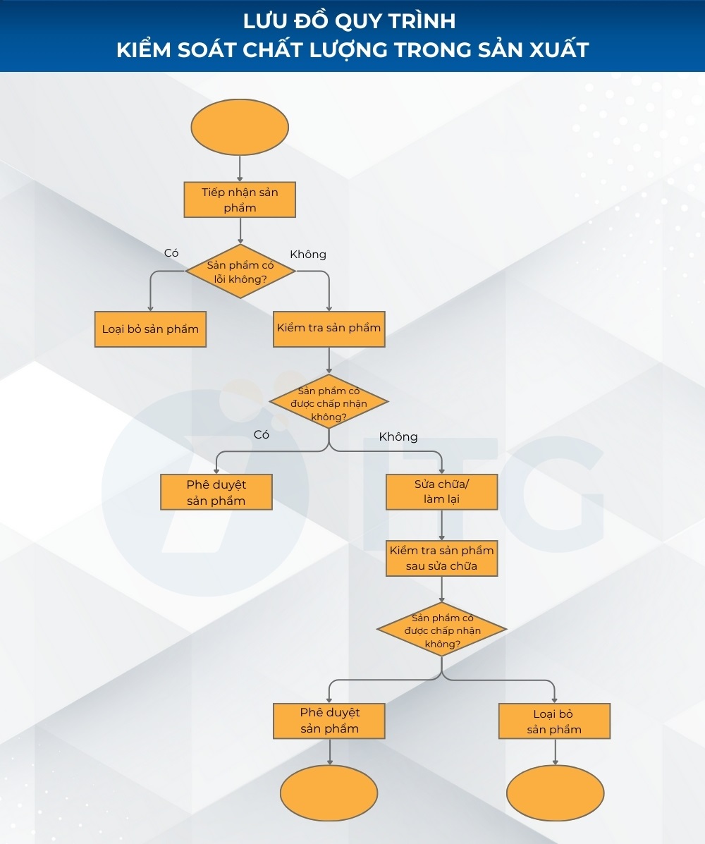
Lưu đồ quy trình sản xuất là một công cụ mạnh mẽ giúp doanh nghiệp khai thác hiệu quả hoạt động của mình. Đầu tiên, lưu đồ này thường bắt đầu với các bộ phận quản lý, như giám đốc sản xuất và trưởng phòng. Những người này sẽ giám sát toàn bộ quy trình, đảm bảo từng bước diễn ra suôn sẻ và đúng hạn.
Tiếp theo, trong sơ đồ quy trình, các bước quan trọng như mua nguyên liệu thô, lắp ráp, kiểm tra chất lượng và đóng gói được thể hiện rõ ràng. Điều này không chỉ giúp bạn có cái nhìn tổng quan mà còn giúp nhân viên hiểu rõ nhiệm vụ của mình.
Ngoài ra, việc kiểm soát chặt chẽ chất lượng từ đầu vào cho đến đầu ra là rất quan trọng. Điều này không những giảm thiểu tỷ lệ phế phẩm mà còn đảm bảo sản phẩm cuối cùng đạt yêu cầu chất lượng cao nhất. Khi áp dụng lưu đồ quy trình, doanh nghiệp có thể nhanh chóng phát hiện các vấn đề và cải tiến quy trình, từ đó nâng cao hiệu suất làm việc.

Việc tạo ra một mẫu sơ đồ quy trình sản xuất chưa bao giờ dễ dàng đến thế, đặc biệt khi bạn có sự hỗ trợ của Canva. Công cụ này cho phép mọi người, dù không có kỹ năng thiết kế, cũng có thể tạo ra các sơ đồ chuyên nghiệp chỉ trong vài phút. Sơ đồ quy trình sản xuất thường được chia ra thành hai loại chính: sơ đồ quy trình tổng quan và sơ đồ quy trình chi tiết.
Trong doanh nghiệp, việc ứng dụng sơ đồ quy trình là vô cùng cần thiết để riêng biệt hóa các khâu như lập kế hoạch, chuẩn bị nguyên vật liệu hay kiểm soát chất lượng. Ngoài Canva, còn có nhiều phần mềm hỗ trợ khác như Word, Excel hay Microsoft Visio giúp bạn dễ dàng tạo ra những mẫu sơ đồ này một cách trực quan nhất.
Nếu bạn muốn tối ưu hóa quy trình sản xuất, việc tham khảo những lưu ý và chia sẻ từ FPT IS là một lựa chọn thông minh. Những thông tin này sẽ giúp bạn nắm vững từng bước cần thực hiện để có được sơ đồ quy trình sản xuất hiệu quả và dễ hiểu hơn. Hãy bắt đầu ngay hôm nay để đưa doanh nghiệp của bạn bước vào kỷ nguyên sản xuất hiện đại!

Phần mềm vẽ sơ đồ quy trình sản xuất ngày càng trở nên thiết yếu trong quản lý và phát triển doanh nghiệp. Với những công cụ như Edraw Org Chart, ThinkComposer hay RFFlow, bạn có thể nhanh chóng tạo ra những sơ đồ quy trình làm việc chuyên nghiệp. Các phần mềm này cung cấp nhiều mẫu có sẵn, giúp bạn tiết kiệm thời gian và công sức trong việc thiết kế.
Đặc biệt, Canva nổi bật với tính năng thân thiện, cho phép bạn tạo sơ đồ quy trình bắt mắt chỉ trong vài phút mà không cần kỹ năng thiết kế. Ngoài ra, những phần mềm khác như 1Office hay Org Charting cũng hỗ trợ quản lý quy trình doanh nghiệp hiệu quả, giúp tối ưu hóa quy trình làm việc.
Để vẽ sơ đồ, đầu tiên bạn cần lên danh sách các hoạt động liên quan, sau đó sắp xếp chúng theo thứ tự hợp lý. Cuối cùng, sử dụng phần mềm thích hợp để hoàn thiện sơ đồ và kiểm tra lại để đảm bảo tính chính xác. Những công cụ này không chỉ giúp hình dung quy trình công việc mà còn tăng cường hiệu suất làm việc cho các tổ chức.

Sơ đồ quy trình sản xuất, hay lưu đồ quy trình, là một công cụ hữu ích giúp doanh nghiệp nắm bắt rõ ràng từng bước trong quy trình sản xuất. Nhờ vào khả năng mô phỏng trực quan, lưu đồ cho phép các bên liên quan hiểu rõ cách thức vận hành của hệ thống, từ khâu đầu vào cho đến khi sản phẩm hoàn thiện.
Việc sử dụng sơ đồ này giúp xác định các vấn đề tồn tại và từ đó đưa ra những giải pháp kịp thời. Điều này không chỉ nâng cao hiệu suất làm việc mà còn đảm bảo rằng mọi bộ phận trong doanh nghiệp đều tham gia hiệu quả vào quy trình chung.
Ngoài ra, các phần mềm quản lý quy trình như 1Office hay Edraw hỗ trợ doanh nghiệp trong việc theo dõi tiến độ và đánh giá quy trình. Sử dụng sơ đồ quy trình sản xuất, doanh nghiệp có thể dễ dàng cải thiện quy trình làm việc, từ đó thúc đẩy năng suất và chất lượng sản phẩm.
Chắc chắn rằng, việc ứng dụng lưu đồ quy trình sản xuất là một bước tiến quan trọng trong kỷ nguyên chế tạo hiện đại, nơi mà sự minh bạch và hiệu quả đóng vai trò sống còn.

Khi thiết kế sơ đồ quy trình sản xuất, doanh nghiệp cần chú trọng vào việc xác định rõ ràng mục tiêu và đầu ra của mỗi công đoạn. Điều này giúp không chỉ đảm bảo rằng quy trình diễn ra suôn sẻ mà còn gia tăng hiệu quả tổng thể. Một lưu ý quan trọng là hãy tập trung vào giá trị của từng bước trong quy trình; mỗi bước không chỉ cần có nhiệm vụ riêng, mà còn phải góp phần vào kết quả chung của sản phẩm.
Tiếp theo, doanh nghiệp cần liệt kê các bước công việc một cách chi tiết, từ việc xác định nhu cầu đến hoạch định nguyên vật liệu. Xác định các điểm ra quyết định cũng cực kỳ quan trọng, vì đây là những nơi có thể phát sinh vấn đề cần được giám sát chặt chẽ. Sử dụng các công cụ phù hợp để vẽ lưu đồ cũng giúp quá trình này diễn ra dễ dàng hơn và cho cái nhìn trực quan hơn về quy trình.
Cuối cùng, lưu đồ quy trình sản xuất không chỉ giúp giảm thiểu sai sót và gián đoạn, mà còn là công cụ mạnh mẽ trong việc tối ưu hóa hoạt động, giảm chi phí và nâng cao chất lượng sản phẩm, đưa doanh nghiệp đến gần hơn với mục tiêu đạt được hiệu quả cao nhất.

Trong một doanh nghiệp, sơ đồ quy trình sản xuất đóng vai trò vô cùng quan trọng, giúp mô tả chu trình sản xuất một cách trực quan và dễ hiểu. Để xây dựng một sơ đồ quy trình hiệu quả, đầu tiên, bạn cần lên danh sách các hoạt động có liên quan, từ việc chuẩn bị nguyên vật liệu cho đến sản xuất và kiểm soát chất lượng.
Sau đó, sắp xếp các hoạt động này theo đúng thứ tự để tạo ra một quy trình hợp lý. Khi đã có được dàn ý rõ ràng, việc tiếp theo là vẽ sơ đồ quy trình sản xuất. Đây là bước quan trọng, giúp bạn hình dung dễ dàng hơn về toàn bộ quá trình.
Cuối cùng, trước khi đưa vào áp dụng thực tế, hãy kiểm tra kỹ lưỡng sơ đồ quy trình đã xây dựng. Việc này không chỉ giúp tối ưu hóa hoạt động, mà còn giảm chi phí và nâng cao chất lượng sản phẩm cho doanh nghiệp. Khám phá những lưu ý khi thực hiện các bước này sẽ là chìa khóa để đưa doanh nghiệp bạn vào kỷ nguyên sản xuất hiệu quả hơn.

Kết luận, sơ đồ quy trình sản xuất không chỉ giúp minh bạch hóa các bước thực hiện mà còn nâng cao hiệu quả quản lý trong quá trình sản xuất. Việc áp dụng sơ đồ này sẽ giúp các doanh nghiệp dễ dàng nhận diện các vấn đề phát sinh, từ đó đưa ra các giải pháp tối ưu. Hơn nữa, quy trình rõ ràng sẽ tạo điều kiện thuận lợi cho sự phối hợp giữa các bộ phận, nâng cao năng suất lao động và chất lượng sản phẩm. Chính vì vậy, việc xây dựng và điều chỉnh sơ đồ quy trình sản xuất là điều cần thiết trong bất kỳ hoạt động sản xuất nào.